beats365(中国区)-唯一官方网站
集团首页
|
站内导航
集团首页
网站首页
公司简况
beats365简介
机构设置
历任领导
专业简介
现任领导
导师队伍
党建工作
规章制度
beats365是什么
beats365介绍
信息管理
本科教学
质量保障制度
学科研究生
各委员会
教学指导委员会
教学质量保障委员会
学位委员会
学术委员会
beats365督导组
本科生导师工作组
beats365亚洲版官网
三全育人专栏
迎评促建
党风廉政建设
新型化工创新联合体
师德师风
师德师风问题投诉
当前位置:
网站首页
>>
人才招聘
>> 正文
人才招聘
beats365官方网站博源控股集团有限公司2022 年人才招聘简章
时间:2022-09-28 15:50 浏览数:次 来源:
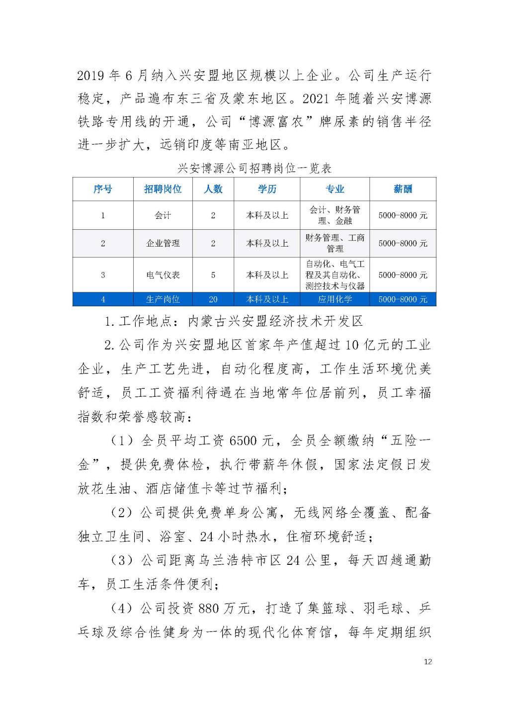
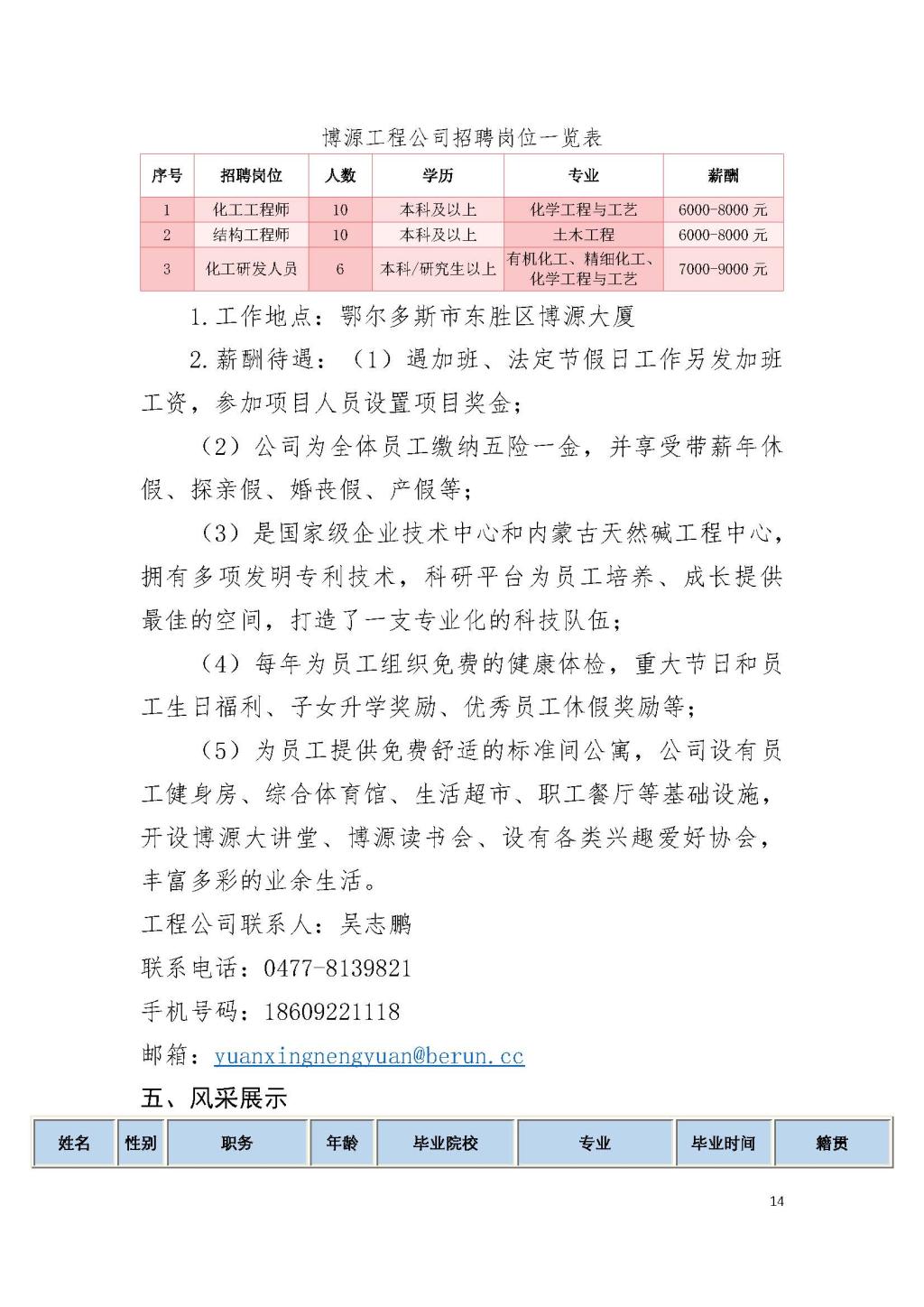
beats365官方网站博源控股集团有限公司2022 年人才招聘简章
上一条:
金宇生物技术股份有限公司招聘简章
下一条:
巴彦淖尔紫金有色金属有限公司